合肥疫情高低风险地区/合肥市疫情高风险地区嘛
安徽风险地区吗现在
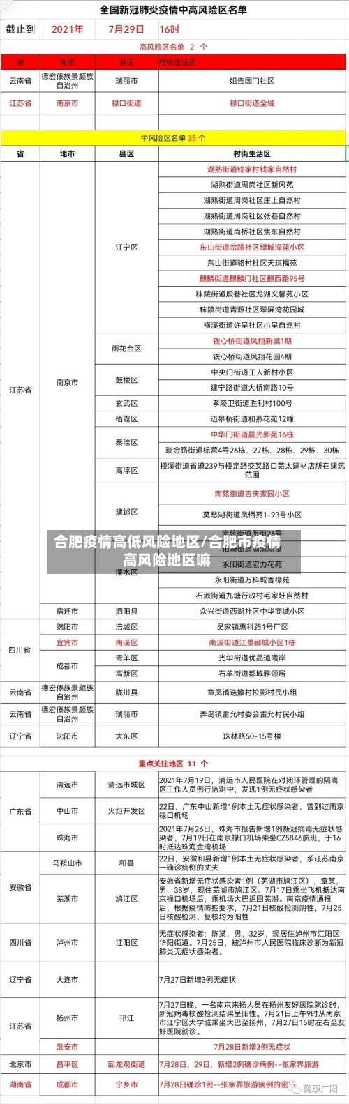
〖壹〗、安徽以县域为单元,将全省县域划分为低风险、较低风险 、中等风险、高风险、极高风险5个风险等级 ,并分区分级实行差异化 、精准化新冠肺炎疫情防控策略。

〖贰〗、根据安徽省应急管理厅和气象局8月8日发布的强对流天气防御提示,当前安徽省的高风险区域主要集中在沿江江北地区,尤其是沿淮淮北一带 。具体需重点关注以下情况:强降水高风险区8月8日至13日 ,沿淮淮北部分地区可能出现中到大雨,局部暴雨,易引发城市内涝、农田积涝及山区地质灾害。

〖叁〗 、安徽现在属于低风险地区。安徽省(皖)位于中国中东部 ,东连江苏、浙江,西接湖北、河南,南邻江西 ,北靠山东,是中华人民共和国一级行政区,省会为合肥市 。安徽总面积101万平方公里;安徽现有16个地级市 ,9个县级市 、50个县、45个市辖区。安徽省是中华文明的重要发祥地。清朝初年设置江南省 。

〖肆〗、没有。截止2022年12月16日,全国防疫政策已放开,不再设有高中低风险地区,安徽省疫情好转 ,没有中风险地区。安徽古称徽州,这里文风昌盛 。
〖伍〗 、重庆、浙江、安徽、江西 、河北等5个省份已不再报告中高风险区,这个新闻引起了全国人民的关注 ,因为很多人都比较焦虑不再报告中风险区域,那么就意味着我们身边随时都会有风险。那么其他省份是否会跟进这个政策呢?其实随着我国出台了关于疫情防护政策的调整,多个城市已经陆续的全面解封了。
〖陆〗、不需要 。因为截至12月22日 ,上海和安徽都是低风险区。截至12月22日12时,根据相关地区新冠肺炎疫情防控工作指挥部通报,全国共有13个县区(乡镇、街道 、区域)为中风险地区。
温州合肥疫情属于什么风险等级
〖壹〗、低风险等级。通过查询疫情实时大数据报告了解到 ,截止于2022年11月15日了解到,合肥市新增病例5例,属于低风险地区 。合肥 ,简称“庐”或“合 ”,古称庐州、庐阳 、合淝,安徽省辖地级市。
〖贰〗、近来从温州来杭州富阳是否需要核酸检测,需根据温州当地疫情风险等级判断。若温州属于有疫情发生省份的低风险地区 ,则需按以下要求执行:持有48小时内核酸检测阴性证明的情况:若从温州来(返)富人员持有48小时内核酸检测阴性证明,到富后需在第3天前往社区卫生服务中心指定的采样检测点进行1次免费核酸检测 。
〖叁〗、安徽省内有高风险地区,如合肥市瑶海区和蚌埠市龙子湖区 ,这些地区的新冠疫情风险较高,居民需严格遵守防疫措施。安徽还曾以县域为单元,将全省划分为低风险 、较低风险、中等风险、高风险等级 ,实行差异化 、精准化防控。但请注意,这一划分可能随时间而变化,具体等级需关注官方发布的最新信息 。
〖肆〗、调整后 ,合肥市无中、高风险区,全域实施常态化防控措施。
〖伍〗、低风险地区。合肥市已经好久没有新增确诊病例或疑似病例了,按讲是疫情低分险地区了 。安徽合肥是首座国家科技创新型城市 ,还是首批三座国家园林城市之一,自然景色秀丽多姿,文化古迹甚多。我来介绍一下合肥三处历史名胜。逍遥津公园,三河古镇 、包河公园 。
〖陆〗、020年2月25日 ,国家相关部门举行联防联控机制新闻发布会,介绍了科学防治精准施策分区分级做好疫情防控工作情况。

合肥现在是什么地区疫情
〖壹〗、今天上午10:30左右,合肥经开区43个小区陆续解封。解封时间与范围10月20日晚上 ,合肥经开区部分小区因疫情防控需要实施封闭管控。经过一星期的努力,今天上午10:30左右,经开区43个小区正式解除封闭管理 。工作人员通过倒计时仪式有序拆除围挡 、开放大门 ,标志着这些小区居民恢复正常出行。
〖贰〗、肥西县:金宇天地城小区。原树余友提香小区 。调整后,合肥市无中、高风险区,全域实施常态化防控措施。
〖叁〗 、合肥地区近来没有中、高风险区域 ,都是低风险地区。根据疫情防控的数据来看,近来合肥的封控区域(合肥已公布区域没有)、管控区域(合肥已公布区域没有) 。整体都是低风险地区。
〖肆〗 、不是。合肥地区近来没有中、高风险区域,都是低风险地区 。高中低风险区划分如下:高风险地区:指的是总计新冠肺炎病例超过了50例 ,且14天内是有聚集性疫情出现。中风险区域:14天以内有新增确诊病例,且累计新冠肺炎确诊病例未超过50例。累计确诊的病例已超过50例,14天之内并未发生聚集性疫情 。
〖伍〗、题主是否想询问“合肥是什么疫情地区”?是疫情低风险地区。通过查询合肥的疫情政策显示,合肥是疫情低风险地区。合肥无中高风险地区 ,全部是低风险地区,均处于常态化管理。
〖陆〗 、街道和社区:合肥北城会根据疫情的严重程度和传播风险,划定一些疫情较为严重或存在较高传播风险的街道和社区为封控区域 。这些区域会采取严格的防控措施 ,如限制人员出入、加强消毒和全员核酸检测等。工业园区和商业街区:人员密集或流动性较大的工业园区和商业街区也可能成为封控的重点。
合肥开车出差到太原,可以下高速嘛,会不会被劝返?
您好,这里为你查询到到合肥和太原都属于低风险地区,合肥到太原是允许下告诉的 。
综上所述 ,合肥外地车辆在部分高速出口可能会被劝返,具体情况取决于车辆所在的出口和车辆的籍贯或目的地。建议外地车辆在前往合肥前,提前了解相关的高速出口政策和疫情防控要求 ,以避免不必要的麻烦。
合肥外地车辆在一定条件下可以下高速,但具体需根据高速出口和车辆情况而定 。以下是具体情况:G4001合肥绕城高速:岗集、双墩出口:对非皖A车辆进行劝返,即外地车辆不可下高速。其他道口:仅针对湖北籍车辆劝返 ,非湖北籍的外地车辆在满足其他条件下可以下高速。
安徽风险等级
安徽以县域为单元,将全省县域划分为低风险、较低风险 、中等风险、高风险、极高风险5个风险等级,并分区分级实行差异化 、精准化新冠肺炎疫情防控策略 。
安徽近日对全省化工园区进行了安全风险等级评估,并公布了相关结果。根据评估 ,未达到C级(一般安全风险)或D级(较低安全风险)的化工园区,将在规定时间内予以关闭退出。
阜阳临泉化工园区:安全风险评估等级为C级 。宣城宁国化工园区:安全风险评估等级为C级。公示时间自2023年5月15日至5月19日,期间如有异议 ,可向安徽省应急管理厅提出。
风险等级划分依据:根据对15所被警示高校的学科实力、地理位置、政策倾向等因素的综合分析,将其风险等级划分为0-5级,安徽大学风险等级为5级 ,为比较高风险。
安徽还曾以县域为单元,将全省划分为低风险 、较低风险、中等风险、高风险等级,实行差异化 、精准化防控 。但请注意 ,这一划分可能随时间而变化,具体等级需关注官方发布的最新信息。综上所述,安徽的风险等级依据不同情境有不同的划分 ,且可能随时间而变化。
【疫情多久取消管控地区,疫区多久不在管控】
- 2026-02-07
- 阅读 0
最近疫情地区好多病毒/最近疫情是否又严重了?
- 2026-02-07
- 阅读 0
临汾地区疫情表格图表大全/临汾地区疫情表格图表大全最新
- 2026-02-07
- 阅读 1
【沂水地区疫情最新通报,沂水冠状病毒疫情】
- 2026-02-07
- 阅读 0
【青海是否疫情地区呀,青海属于疫情什么风险地区】
- 2026-02-07
- 阅读 0
合肥疫情高低风险地区/合肥市疫情高风险地区嘛
- 2026-02-07
- 阅读 3
发表评论